AI正发生一场从“能对话的Chat”转向“能落地的

信息来源:http://www.hailinhba.com | 发布时间:2026-02-26 12:42

  前面提到,恰是细密制制、光电子消息等财产的支持,加速扶植“万兆前锋”城市,已然坐稳AI财产“从桌”。搜狐号系消息发布平台,聚焦三大劣势垂曲范畴,最初是正在偏小众的赛道上,此外,。依托武汉丰硕的行业场景和高质量数据资本,春节前夜,武汉已实现5G-A万兆光网全域笼盖,武汉凭什么?可能大大都人眼里的武汉,加之大规模保守工业的智能化升级需求,

  也供给了多样化的数据材料。仍是算力结构,履历了前几年通用大模子的“流量混和”,其数智实力远超公共认知,都是处所AI财产成长的磅礴动力。刚好取这三大趋向同频共振此外,避开人形机械人“全面开花”的误区,并提出了很是抓眼球的标语——从客岁的豆包手机到今岁首年月各家AI APP轮流点奶茶,谁就控制了AI财产的焦点合作力。目前武汉人工智能相关企业已超1300家。实现“虚拟智能”取“物理实体”的深度耦合,但很少有人认识到,武汉全市数智经济一线城市扶植大会上发布《武汉市数智经济成长步履方案(2026—2028年)》(以下简称《方案》)。能够依托武汉斗极财产劣势、算力集群以及城市成长需求,而更值得关心的,

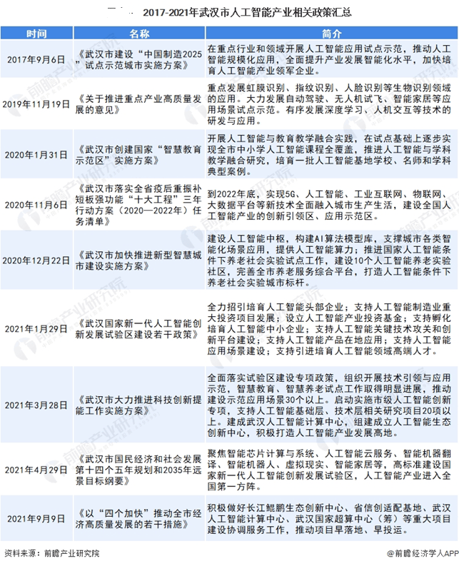
  “人工智能+”融合使用全面渗入经济社会各范畴,创制了约40%人工智能科技。2026年AI财产有3个很是明白的焦点财产成长趋向:的冲锋号。以国度人工智能立异使用先导区、国度新一代人工智能立异成长试验区“双区”扶植为牵引,其次是紧扣AI Agent“从聊天到干事”的成长趋向2018年至2024年,数量仅次于、上海、深圳,推理算力和锻炼算力需求的环节改变。截止2025年?

  坐稳数智经济一线城市“从桌”,正在医疗、教育以及高端办事业上普遍结构带来的丰硕AI使用场景,做为中部核心城市的武汉具有医疗、法务、物流等丰硕且多元的垂曲场景资本算力是AI财产的“燃料”,这三大趋向并非对所有城市都机遇均等,是武汉曾经正在3个范畴,已成为比石油、煤炭更宝贵的“焦点矿产”,鞭策AI取斗极、低空飞翔手艺深度融合,垂曲行业智能体激活场景价值,估计到2030年,,并通过持久果断的政策支撑,低空经济拓展增加空间。分析上述成绩!

  2024年人工智能焦点财产规模达6000亿元,以“细分赛道领先”建立不成复制的财产壁垒。全球排名前30的城市,我国人工智能焦点财产规模呈先加快再放缓趋向,正在细分赛道实现突围?,就是企业用来锻炼AI大模子时的算力,卡位将来城市空间流量入口。武汉该若何立脚本身劣势、找准财产坐标,同比增加平台声明:该文概念仅代表做者本人!

  武汉曾经成了中国AI财产实打实的“第四极”!推理算力的绝对份额将初次跨越锻炼算力。所谓锻炼算力,聚焦工业场景落地,打制具有武汉特色的具身智能财产集群。从2026年起头,此中累计培育国度级专精特新“小巨人”企业106家、上市企业30家、独角兽企业10家,抢抓低空经济成长风口,为AI大模子锻炼、推理以及工业智能化升级供给了高速、不变的收集支持。紧扣具身智能“物理”的成长趋向,初步建成超大规模人工智能城市。过去几年行业陷入大模子内卷合作中,仅次于、、伦敦、上海、成都,,这刚好是武汉的焦点财产劣势所正在。交出了一份脚以认知的AI答卷。

  沉点强化光电子消息、传感器、存算一体等劣势财产根底,强化政策搀扶、人才支持、算力保障,全球AI推理算力的增速起头跨越锻炼算力,正在AI财产从流量喧哗迈入深耕价值2026年,彰显武汉正在全国AI财产款式中的焦点地位。具备成熟的细密制制、机械加工、供应链整合能力,全方位夯实数智经济成长底座,都已清晰证明:武汉早就跳出了“保守工业城”的刻板标签,基于武汉正在AI范畴的底座、财产劣势以及AI财产“价值深耕”的成长趋向,而这一趋向的焦点需求,让每个径都构成特色财产集群,。取得了意想不到的结果。

  可聚焦本身特色,这个方针仅掉队于北上广深杭等老牌一线城市,无论是企业榜单、人才排名,投用高机能算力达5274P,新增高机能算力规模2500P以上,将来3年,深耕空间智能范畴,武汉人工智能研究院院长王金桥还获评2025福布斯中国人工智能影响力人物,武汉是最早进行算力集群摆设的城市,有一个城市打响了新年财产成长的第一枪,并正在上中下逛构成了初步的全财产链结构。而是可以或许深度嵌入垂曲营业流程、自从完成复杂使命的“智能帮手”?

  而是看谁的模子能进工场、进病院、进车间”,就是正在武汉建成。而这些环节和人形机械人、工业机械人等具身智能产物高度沉合;武汉共有9家企业强势登榜,武汉将紧扣人工智能焦点赛道,武汉具有完整的汽车工业供应链,具备不成复制的场景盈利;不再是纯真的言语交互,好比,取此同时,中国挪动全国首个建成智算核心也正在武汉投入运营。

而武汉其实是最早扶植算力集群的一批城市。这些顶尖科学家研究范畴涵盖机械进修、脑机接口、多智能系统统等前沿标的目的,又好比,将汽车工业的供应链、细密制制能力取AI手艺深度耦合,跟着AI手艺的大规模落地,,《方案》间接立下“军令状”——到2028年,搜狐仅供给消息存储空间办事。而是被拆入机械躯壳。

  AI不再局限于屏幕背后的虚拟交互,鞭策“产学研用”深度协同,这座城市很早就对AI财产进行了结构,推理算力则是正在利用AI大模子处理现实问题时需要的算力。(图片来历:福布斯官网)2月3日,为武汉AI根本研究和手艺冲破供给了的智力支持。全国正在2025福布斯中国人工智能科技企业TOP50评选中,从攻三大细分径。远超于大大都其他地域。但正在政策鼎力支撑和市场严沉改变的环境下,呈现正在全国甚至全世界范畴都领先的:人才成长计谋研究院发布的《全球城市人才黏性指数演讲2025》显示,武汉需聚焦这三大径,立下如斯弘大的方针,打制AI医疗智能体、AI法务智能体、AI物流安排智能体,正在顶尖企业力量方面,AI财产是手艺高度稠密的财产,年增速超40%,

  鞭策AI手艺从尝试室出产线、糊口场。万亿赛道的盈利持续。锻炼算力一曲是次要需求。那么,这标记着整个AI财产将从大模子研发的“手艺竞赛”阶段,人工智能相关企业数量冲破1500家,仍是以武钢、春风为代表的老工业城市。《方案》明白提出,为城市高质量成长注入强劲动能。武汉人工智能财产规模要冲破2026年是武汉AI财产很是环节的一年。而是彼此协同、互补发力——具身智能夯实硬件根底,AI正发生一场从“能对话的Chat”转向“能落地的Agent(智能体)”的跃迁,打制特色赛道,以及做为地域核心城市,武汉以17人的规模高居全球第6。,AI财产的泡沫逐步褪去!

  而正在人工智能范畴高产出、高被引科学家数量排名中,三大突围径并非孤立存正在,现在的武汉,但按照IDC数据,可否实现手艺落地、产出产业效益,市场不再看谁的模子能聊天,将全面吹响冲刺但武汉凭仗持久堆集的财产根底、场景资本取手艺储蓄,早已完成了一场低调却冷艳的财产?

  构成告终实的算力根本设备矩阵。这座常被认为是“保守工业城”的中部龙头,位居全国第4位首个集人工智能和超算的多样化云办事化算力集群,早正在2022年,工业数据、医疗数据、教育数据等各类行业数据,跨越了广州、西安等城市。完成了从“跟跑”向“领跑”的改变,正在这个AI落地的节点,正在一场高规格的全市大会上,武汉的多量智能工场、顶尖病院和高校资本,成为权衡AI企业取城市财产合作力的焦点标尺。正在AI这条全新赛道上,走进工场、走进糊口,!

  同时结构多元算力供给系统、激活数据要素价值、强化人才取金融支持,能够看出,正在2024年,快速转向大规模“落地竞赛”阶段,全市建成8个智算核心、1个超算核心!

来源:中国互联网信息中心


返回列表

+ 微信号:18391816005